Loading
跳到主要內容
:::

王大閎登月紀念碑計畫文獻考

A Documents Survey for Wang Dahong's "Selene" Project

展覽觀點 未竟之役-圖片

「登月」在大閎作品系譜中的地位,是大閎最鍾愛、最純粹的設計。了解「登月」有助於立體化研究大閎的價值,特別是1960年代末、1970年代初其創作顛峰時期的思路。本文邀請建築研究者徐明松、黃瑋庭,針對「登月紀念碑」——王大閎生涯創作當中擁有特別地位的作品——的設計、籌建,乃至推進受挫的歷程,藉由檔案文獻的解讀、歷史架構的鋪陳,深入檢視其中的特殊性與複雜性。

登月紀念碑設計的相關訊息手稿,徐明松掃描提供-圖片

登月紀念碑設計的相關訊息手稿,徐明松掃描提供

前言

多年前在一段的訪談當中,王大閎先生(以下簡稱大閎)曾表示,他有三個心願:譜一首好曲子,寫一本好小說與蓋一棟好建築[1]。如今看來,曲子已經譜完了,1991年3月17日在誠品書店前董事長吳清友陽明山自宅演奏過[2],此首曲子為〈Song〉,王大閎以詩人約翰·唐納(John Donne, 1572−1631)最美的一首詩〈歌〉為靈感的創作抒情曲;好小說是一本科幻小說,書名為《Phantasmagoria》,大閎以英文執筆,寫了約略一甲子,過程當中字斟句酌、塗塗改改,直到2013年,在建築界熱心人士的奔走之下才出版,作為大閎96歲的生日賀禮。不僅有英文版,中文譯本也同時問世,譯者是王秋華建築師(1925−2021),中文書名為《幻城》;至於一棟好建築,卻一直沒有實現,那就是胎死腹中的登陸月球紀念碑計畫案(以下簡稱「登月」)。

由此可見,「登月」在大閎作品系譜中的地位,它是大閎最鍾愛、最純粹的設計。雖然他曾費盡許多心力積極推動,但最終卻遺憾地成為未實現的夢想。過去很長一段時間,一直沒有學者投注研究,為「登月」的相關文獻做歷史考證與梳理,或許是因為設計和推展過程長且資料凌亂等因素。然而了解「登月」有助於立體化研究大閎的價值,特別是1960年代末、1970年代初其創作顛峰時期的思路。藉此機會,本文將針對「登月」相關文獻及衍生出的設計脈絡分別加以敘述與剖析。

註解

  1. ^ 此段話來自王鎮華老師的轉述,2006年筆者啟動王大閎研究後,多次訪談王鎮華,因建築圈有所謂大王(王大閎)、小王(王鎮華)之說,小王是早年研究大王的重要學者,大王晚年碰到建築的事,變得非常寡言,因此有活動時,大閎夫人經常會找小王出席,故小王知道許多大王對事情的看法或期望,王鎮華也因此成為理解王大閎的重要關鍵學者。
  2. ^ 徐明松、倪安宇,〈靜默的光,低吟的風:王大閎先生〉,台北:遠景,2012/4,頁239:「王大閎早年讀過唐納的這首〈歌〉(Song)之後,腦中自動浮現出旋律,卻苦於不識寫譜,僅能放在心中。直到一九九○年長子王守正及太太林秋芳返國,才借畢業自美國紐約曼尼斯音樂學院的長媳之手,一人哼唱一人記譜抄寫下來,再請林明莉小姐編曲,成就了一首鋼琴伴奏的抒情吟唱曲。為了讓〈歌〉與大家正式見面,王大閎另外搭配胡品清女士譜曲的德國詩人海涅的〈蓮花的隱情〉(Die Lotosblume ängstigt),加上美國民謠〈凱敏泰〉共成三曲,於一九九一年三月十七日傍晚六點半借吳清友陽明山家中舉辦了一場小型音樂會,邀陳瑪琍小姐主唱,陳小玲小姐鋼琴伴奏,是為〈歌〉之首演紀念。」

「登月」設計動機

根據相關資料以及報章的報導,大閎十四歲(1931)就讀瑞士栗子林中學時,課餘讀到英國作家喬治·威爾斯(Herbert George Wells, 1866−1946)1901年出版的科學幻想小說《月球上最早的人類》(The First Man in the Moon,或譯作《最早登上月球的人》),深有同感,認為人類總有一天會實現登陸月球的夢想[1]。之後就就讀英國劍橋大學建築系和美國哈佛大學建築研究所仍持續關注人類太空計畫的發展[2]

科幻小說初創於19世紀末、20世紀初,英國的威爾斯和法國的朱爾·凡爾納(Jules Gabriel Verne, 1828−1905)是當年最重要的兩位作家,一般認為更可溯源至1818年英國瑪莉·雪萊的《科學怪人》,而大閎翻譯過雪萊的詩文,可見其對此類文體的興趣。科幻小說或電影,依舊是現今創作常見的題材,人類對未知的宇宙始終抱持著無窮的好奇和想像,再加上1930年代大閎就生活在工業革命發源地英國,猜測城市、課堂、或身邊朋友皆瀰漫著談論相關議題的氛圍,更有趣的是,大閎開始以英文動筆撰寫科幻小說《Phantasmagoria》。

相關資料顯示,大閎四十八歲時(1965)就開始構思設計「登月」[3]。大閎為什麼會有「登月」的構想呢?1987年大閎於《建築師》雜誌發表的〈消失中建築物〉文末有一段話或許可以作為第一個動機:

1957年,蘇俄發射第一枚人造衛星Sputnik一號圍繞地球,開啟太空時代,這社會主義的國家也建立了一座衝向天空的紀念碑(筆者按,太空征服者紀念碑,1964年10月4日發射七周年紀念日開幕)。這無疑是一件非常值得紀念的科技成就。......美國經過了十二年的試驗,終於發射了太陽神號載人火箭。......這一步將為我們帶來無窮的希望和無盡的自由;但是今天我們似乎已失去志願和精神來為全人類建造一座具有深遠意義的紀念碑[4]

第二個動機是,哈佛同班同學貝聿銘及友人陳其寬、張肇康在1963年年底共同完成了東海大學路思義教堂,對有瑜亮情結的貝、王兩人來說,大閎必然揣想:「那我將能留什麼下來」,儘管此時(1965)他最好的兩個自宅已完成,即1953年的建國南路自宅及1964年的虹廬,但畢竟自宅規模小,且不具公共性與紀念性,與教堂或紀念碑的影響性不可同日而語。

第三則是,大閎自稱是因當時「業務不太忙」[5],不過大閎第二任太太卻回憶說:「在設計國父紀念館時,大閎回到家都不太說話,經常把自己關在房間裡,不知道在做什麼?」顯然這段期間大閎是不愉快且鬱悶的,而國父紀念館設計時間恰巧就是1965年年底,大閎獲得競圖首獎,卻「再次」因當權者保守的意識形態不得不妥協,被迫將造型改為仿古的宮殿式建築,在這之前更早的挫折則是來自1960年的故宮博物院邀請競圖[6],大閎獲得審查委員的認可,取得了競圖首獎,卻硬生生的因為理念不同而遭撤換。大閎於是在1963年「憤憤不平地」在成大《百葉窗》發表〈中國建築能不能存在?〉駁斥宮殿式和仿西式建築;沒想到兩年後自己卻掉入同樣的困境,正如他1981和1990年發表的〈建築是政治的工具〉和〈政治與建築〉,大閎深刻領略到現實的真相,從此徹底失望。然而,如同強生(Philip Johnson, 1906−2005)1980年4月在哈佛大學建築研究所演講提及的建築人使命:「......應像希臘和羅馬人一樣,注重於設計恆久的紀念性建築。你們若不能盡力創造一幢能激動心靈的建築物,你們不會在這大學攻讀建築,你們會去研究土木工程[7]

 

註解

  1. ^ 程榕寧,〈一對白色碑塔聳蒼穹,象徵人類亙古的夢想〉,《大華晚報》,1976。
  2. ^ 鍾榮吉,〈王大閎精心設計 人類登月紀念碑〉,《聯合報》,1974/10/22,03版。原文章提及持續關注人類「登月」計畫之發展,可能有誤,因1930至1940年代較多是「太空」計畫。
  3. ^ 1972年4月12日,王大閎寫給Douglas的信函中提及1965年開始構想「登月」。國立臺灣博物館數位典藏,登錄號:NWDH12068114。
  4. ^ 王大閎,〈消失中建築物〉,《建築師》,第152期,1987/8,頁37。
  5. ^ 同註3。
  6. ^ 1960年底,政府決定在台北外雙溪闢建故宮博物院,並公開地舉辦公開競圖,王大閎獲得第一名,即便執行委員王世杰透過女兒王秋華請當時在紐約的幾位知名建築師給意見,亦一致認為王大閎的提案較好、較現代,但老總統蔣中正仍堅持王大閎必需修改設計,王大閎堅持他對中國現代建築的詮釋,顯然惹惱了當時籌備委員的核心成員,再加上籌建有時間的壓力,後來才轉而委託擔任評審的黃寶瑜為執行建築師。
  7. ^ 同註6。
〈A monument to the moon conquest〉《Far East Builder》,1970/8,頁18-19的局部,徐明松掃描提供-圖片

〈A monument to the moon conquest〉《Far East Builder》,1970/8,頁18-19的局部,徐明松掃描提供

鳥瞰拚貼圖,登月紀念碑在太空總署所在地休士頓市郊的基地,徐明松掃描提供-圖片

鳥瞰拚貼圖,登月紀念碑在太空總署所在地休士頓市郊的基地,徐明松掃描提供

「登月」籌建的推進

1969年,大閎五十二歲時,美國發射阿波羅十一號(Apollo 11)載人火箭,7月20日人類首次登陸月球。大閎宣稱其適時修改完成登月紀念碑的模型[1]。幾個月後,12月號的《Progressive Architecture》雜誌的News Report刊登了這個計畫,「得到高度評價,大閎深獲鼓舞[2]。另1978年林盛豐、項國寧編的《中國當代建築師王大閎》提及:「......美國的民間團體,對這個紀念碑非常感興趣,紛紛進行爭取活動。休士頓及亨城來函要求把紀念碑立在他們城內。休士頓寄來三張空照地圖,標出登月紀念碑的基地位置,徵詢王大閎的意見,亨城市市長也來函積極的爭取。[3]

一年後,1970年,香港建築雜誌《Far East Builder》也刊登了「登月」的模型,報導提到,此時台北已和美國德州休士頓方面接洽選址。另外,旅居德州、同時也是美洲同源總會會長朱朝波熱心推動此計畫,1974年覓妥適當建地,將與美國地方政府接洽[4]。因為休士頓是美國太空總署(NASA)的所在地,也是阿波羅火箭發射的地點,決定在此設置紀念碑,意義非凡。[5]1975年,德州休士頓灣區(Bay Area)國際獅子會Robert L. Frost 向大閎推薦休士頓市近郊鄰近太空總署的基地,並提供三張照片[6],而大閎保留的「鳥瞰拼貼圖」推測即為此。

註解

  1. ^ 同註4。
  2. ^ 同註4。
  3. ^ 《中國當代建築師王大閎》,台北市:大仁,1978,頁49,未出版。
  4. ^ 同註4。
  5. ^ 〈中華民國國民籌建登月紀念碑贈與美國國民慶賀獨立二百年周年紀念募款啟事〉,刊登報紙啟事稿(連登中央日報、聯合報、中國時報、英文中國日報、英文中國郵報三日)。國立臺灣博物館數位典藏,登錄號:NWDH12068043、NWDH12068044。
  6. ^ 1975年2月10日,Robert L. Frost 寫信給王大閎。國立臺灣博物館數位典藏, 登錄號:NWDH12068067。

不過1969年還有一樁重要的國際大事,3月中國與蘇聯在烏蘇里江(珍寶島事件)與新疆邊界上爆發武裝衝突,中國勝利告終,事件後實際控制珍寶島,後中國和美國基於互利以制蘇的理念,促成中國與美國接近,謀求關係正常化的契機。美國總統尼克森(Richard Milhous Nixon)同年上台後,下令放寬對華貿易制裁,但適逢中國文化大革命(1966−1976),建交之路不易。但1971年,中國和美國透過「桌球外交」,以體育交流打開了封閉多年的大門,因此才有後來10月25日「中華民國」退出聯合國。大閎保留一張信箋,上面寫著:

故蔣總統經國先生六十二年任行政院長時在中國國民黨十屆四中全會,作行政工作報告時已提及開創外交新局。他說:「至於中美兩國,有一百多年友好無間,不僅有深厚的傳統基礎,而且是建立在維護自由和民主的共同崇高理想之上。因此,致力加強中美之間的關係,無疑是我們當前外交工作的一個重點。」

文字左側貼上一張1970年發行的登陸月球紀念的中華民國郵票,上有蔣中正總統祝太空人登月賀詞:「茲於太空人首次登陸月球之日,謹申吾人誠摯之願望,從此以循世界大同之旨,共登宇宙太平之域」。而且大閎用的是「中華民國國民籌建登月紀念碑委員會」(Committee for the Selene Program,以下簡稱「籌委會」)的信紙,「籌委會」由民間組織發起推動「登月」的各項事宜[1],隸屬於中美文化經濟協會,由前外交部長魏道明支持,首任主任委員即為中美文化經濟協會理事長梁寒操(1975年逝世後,由于斌繼任),各界人士共有百餘人參加,10月18日正式成立、開始籌建工作[2]。所以信紙上的文字必定在1974年之後打上,也就是說,蔣經國的加強中美外交政策才是真正動員各界重視「登月」籌建的主因。

註解

  1. ^ 發起人包含:葉公超、錢思亮、閻振興、徐賢修、郭婉容、張蘭熙、張豐緒、衣復得、楚崧秋、黎世芳、劉侃如、谷鳳翔、王惕吾、余夢燕、余克和、魏道明、魏景蒙、魏宗鐸、林柏壽、吳火獅、蔡六乘、嚴孝章、徐柏園、徐亨、郭良蕙等百餘人。
  2. ^ 部分文獻出自「籌委會」致財政部允予登月紀念碑捐款者扣稅之信函,郵戳日期:1976年10月9日。國立臺灣博物館數位典藏,登錄號:NWDH12068195。
蔣經國於1973年提及開創中美外交之想法及登陸月球紀念郵票影本,徐明松掃描提供-圖片

蔣經國於1973年提及開創中美外交之想法及登陸月球紀念郵票影本,徐明松掃描提供

登月紀念碑高度示意圖,徐明松掃描提供-圖片

登月紀念碑高度示意圖,徐明松掃描提供

另一方面,大閎也嘗試將「登月」置入美國建國的歷史脈絡,我們可以從幾份「登月」計畫說明或者是報章報導當中讀到:「......發動國民捐款贈建登月紀念碑給美國的構想,一部份來自法國國民在紐約港建贈自由女神像的故事(筆者按,1876年美國建國一百週年)。他每次看到美國人民,甚至各國遊客懷著感念的心情瞻仰或登上豎立於紐約港口的自由神像時,就覺得法國人設計和提供這項贈品,實在是件了不起的事」。[1]1976年7月4日,是美國建國兩百週年紀念日,「登月」是紀念人類首次離開地球,開創太空時代的輝煌成就,若能促成此事,以表示兩國的友誼,深具意義。

其實早在1974年之前,大閎就已積極開始推動「登月」相關工作。技術工程方面,例如,1973年11月2日連繫美國當地執行工程的事務所,德州休士頓市之Neuhaus+Taylor建築師事務所[2]。1972年大閎更將「登月」想法寄給藝術史學家道格拉斯·庫柏(Douglas Cooper, 1911−1984)請求推薦具有國際聲望的藝術家委託他們製作紀念碑碑體兩側「嫦娥奔月」、「后羿射日」的浮雕、金屬屏風,以及預計當年年底要印製宣傳冊子的繪圖,庫柏推薦的是國際知名的米羅(Joan Miro, 1893−1983),以及年輕的大衛·霍克尼(David Hockney, 1937−)[3]。此外,他也寫信給美國著名的中國藝術史學家兼大學好友蘇立文(Michael Sullivan, 1916−2013)。

註解

  1. ^ 同註4。
  2. ^ 1973年11月2日,王大閎寫信給Henry C. Huang(Neuhaus+Taylor)。國立臺灣博物館數位典藏,登錄號:NWDH12068102。
  3. ^ 1972年4月12日、4月30日、5月18日, 王大閎寫給Douglas 之信函。國立臺灣博物館數位典藏,登錄號:NWDH12068114、NWDH12068104、NWDH12068105、NWDH12068112。
登月紀念碑舊金山預定基地之一,鳥瞰圖,右上方塗藍色處為天使島,徐明松掃描提供-圖片

登月紀念碑舊金山預定基地之一,鳥瞰圖,右上方塗藍色處為天使島,徐明松掃描提供

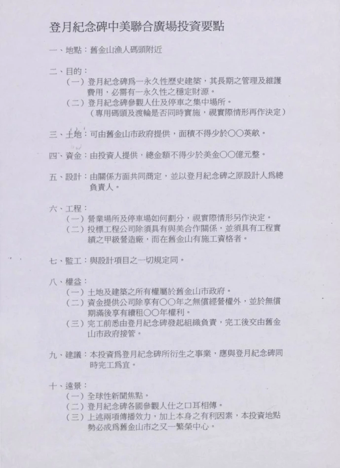
登月紀念碑中美聯合廣場投資要點,擬稿,徐明松掃描提供-圖片

登月紀念碑中美聯合廣場投資要點,擬稿,徐明松掃描提供

然而,當各界人士努力尋求資源時,國際局勢丕變,中共與美國的關係日漸親密,直到1979年1月1日中共與美國建交,宣判「登月」的死刑。而大閎仍不放棄,誠如1981年的報導所言:「委員會雖然解散了,有些人仍然在找機會,希望能再推動這個計劃,像劉介宙及郭灝兩位先生就是。我想,雖然時、事變換,但登月紀念碑的意義,仍然是存在的[1]

直到1994年,李登輝總統訪問中南美洲及非洲,過境美國夏威夷,成為中華民國與美國斷交後,首位訪美的台灣總統,台灣與美的關係又漸改善,或許再次燃起大閎推動「登月」的希望。根據目前掌握之文獻顯示,1997年,大閎八十歲,請當時的總統夫人曾文惠女士向李登輝總統進言[2],或請託蔡孟堅夫婦拜見請蔣宋美齡率先捐助美金一百萬元等[3]。同年郭灝撰寫之〈人類登月紀念碑應建之分析-兩座後先輝映的歷史性建築〉中提及基地希望設於舊金山[4],根據現有資料顯示曾考慮過兩個地點,一是天使島[5](Angel Island),二是漁人碼頭(Fisherman's Wharf)附近。前者未大面積開發,較自然,與原德州休士頓基地較相似;反之後者則相反,人口密度較高,而〈登月紀念碑中美聯合廣場投資要點〉的擬稿顯示基地為後者,或許最後考量現實等因素定為漁人碼頭。然而,即便大閎「老驥伏櫪八十仍追夢」,但誠如李登輝總統的回應:「......這是一個很好的想法,只是,現在離人類第一次登月已經很久了,在時機上適不適當是一個問題。[6]人們似乎已逐漸退去熱情,最後仍無疾而終。

註解

  1. ^ 李慧娜,〈為登陸月球做見證——王大閎設計的「登月紀念碑」〉,《新象藝訊周刊》,1981/4/22−4/28,第61期。
  2. ^ 周梓萱,〈王大閎 老驥伏櫪八十仍追夢〉,《中時晚報》,1997/2。
  3. ^ 1997年4月12日,王大閎寫信給蔡孟堅、夫人朱瑞頤。國立臺灣博物館數位典藏,登錄號:NWDH12068045。
  4. ^ 國立臺灣博物館數位典藏,登錄號:NWDH12068046、NWDH12068047、NWDH12068049。
  5. ^ 國立臺灣博物館數位典藏,登錄號:NWDH12068080、NWDH12068081、NWDH12068082;此三張圖分別為衛星圖、鳥瞰圖、地圖,其中天使島皆被塗上藍色。
  6. ^ 同註22。
中央研究院植物暨微生物學研究所,1975,一角仰視,具有火箭意象,徐明松攝-圖片

中央研究院植物暨微生物學研究所,1975,一角仰視,具有火箭意象,徐明松攝

淡水渡假別墅計畫案,1974,模型正面,徐明松提供-圖片

淡水渡假別墅計畫案,1974,模型正面,徐明松提供

中央研究院生物化學研究所(設於台大),1974,雨庇與一側弧形塔樓,徐明松攝-圖片

中央研究院生物化學研究所(設於台大),1974,雨庇與一側弧形塔樓,徐明松攝

「登月」設計的演變

為探討「登月」設計,我們在此引用幾段《中國當代建築師王大閎》中相關論述,並做簡要評論。

......紀念碑是一對潔白的碑塔,聳立向無邊的蒼穹。她們象徵人類伸向天空的一雙手臂,表達了人類擭取月亮的渴望,同時也象徵了人類對宇宙的崇拜。這一個設計所表達的,是人類登月的驕傲與面對無盡的空間與時間的謙卑。登月碑本身是紀念人類的成就,但是內部卻有小教堂的崇敬與肅穆,提醒吾人隨時記省人類理性的限度與人力之不逮,在無邊的宇宙中,地球只不過是恆河沙數的星球之一。整個設計的外觀與內部,均以極簡單的形式,表達出最複雜的情感,以寧靜與純淨駕馭激盪與變化[1]

「以寧靜與純淨駕馭激盪與變化」,這段話繼承了德國建築師密斯(Ludwig Mies Van der Rohe, 1886−1969)作品的核心精神:「少就是多」與「紀念性」。密斯總是能精鍊形式至近「無」的狀態,有點接近道家的「以簡馭繁」,我們從大閎先生1950年代開始的建築作品,除建國南路及濟南路虹廬自宅(1953、1964)外,像同樣有外太空意象的馬公中油大樓(1960)、淡水高爾夫俱樂部(1963,已拆除)、淡水渡假別墅計畫案(1974)、中研院生物化學研究所(1974,設於台大)、中研院植物暨微生物研究所(1975),等作品不僅跟「登月」的創作時間重疊,在設計手法上也都力求精簡,並抽象地補捉火箭發射或飛碟等外太空意象,「登月」即可讀到這種策略的最佳狀態。

註解

  1. ^ 同註12,頁50−51。
登月紀念碑,內部空間研究草圖,徐明松掃描提供-圖片

登月紀念碑,內部空間研究草圖,徐明松掃描提供

紀念碑全高252.71呎,每一呎代表一千哩,象徵月球與地球之間最大的距離252710哩。紀念碑由兩片高窄的碑塔組成,矗立於一個方形的基座之上,碑的頂端部分是一段平板,由頂端而下至基座,漸漸形成兩個半圓形,內部圍成一間直徑三十呎的紀念堂。堂之上方一直挑空至頂部,仰望是一線藍天,高度似乎延至無限。這一線狹縫。日夜之間,將有萬千光影的變化。

......堂之上方一直挑空至頂部,仰望是一線藍天,高度似乎延至無限。這一線狹縫。日夜之間,將有萬千光影的變化。

後者關於狹縫的千變萬化仍可呼應密斯的「少就是多」,但前者所延伸出的「無限空間」卻是另一種非常現代性空間的處理方式,東海大學文理大道的設計刻意移開可能擋住軸線的路思義教堂,讓文理大道下坡的行人可以遠眺中央山脈的層疊山巒,即是一種水平「無限空間」的運用,也同時是華人園林借景的手法,但路思義教堂即便四片堪腦伊(conoid)曲牆拉開頂部,終究往上揚升的力量還是停止在人造力量的限制之內。而「登月」卻突破了該限制,穿越至更遼闊的蒼穹。

登月紀念碑,側立面草圖,畫面橘色橫幅為后羿射日或嫦蛾奔月的位置,1974/8/28,徐明松掃描提供-圖片

登月紀念碑,側立面草圖,畫面橘色橫幅為后羿射日或嫦蛾奔月的位置,1974/8/28,徐明松掃描提供

紀念堂的中央設立一座正方形平臺,臺面用首次登月帶回的灰土拌合地球的泥土塑成,上面將銘刻美國首次登月的功臣姓名卅人。堂內設有兩排排列成弧形的椅子,遊客可以靜坐沉思,建築物內部平面所形成的曲線,以及兩片碑塔之間所造成的音響效果,...風吹時或許有如天籟,發出雄偉混壯的聲音,迴盪不已[1]

後面一段提到:「......兩片碑塔之間所造成的音響效果,......風吹時或許有如天籟,發出雄偉混壯的聲音,迴盪不已」,這一空間的意象充分表達了人與自然的關係,大閎一生的建築作品似乎都沒有忘卻人造物是環境是自然的一部分,人類所有的營建行為即在召喚內心「自然」的精神狀態,並再與環境對話。「雄偉混壯的聲音,迴盪不已」將可以激勵人心,引領人類沉思與反省。

基座為鋼骨水泥,兩座塔身為鋼架結構,外部為白色大理石板,內部敷貼白色馬賽克。基座之兩側貼淺灰色支灰石板,地面用兩色磁磚貼成拋物線型帶狀圖案。紀念堂之地面全部鋪設黑色觀音山石,顯示莊嚴肅穆的氣氛與沉穩有力的基礎[2]

紀念堂的另一個功用,是一個小型的藝廊。兩側的曲面牆上,各有巨型浮雕一幅,一邊為嫦娥奔月,另一邊為后羿射日。一陰一陽的畫面,除了表現我國陰陽對立與調和的觀念之外,也把中國人自古以來對宇宙的遐想所產生的神話故事帶給參觀者,使得這一個碑塔帶有的典雅中國風味,一望而知是中國人的禮物。浮雕的設計及製作,將邀請國際知名的藝術家主持,以符合這一紀念碑的嚴肅意義。堂的後方,有一個金屬的屏風,鏤空的圖案有看透和通風的效果,這一個屏風分隔堂之內部與外部,卻不妨礙空間的穿透。金屬屏風上雕空之圖案花紋,將由名雕刻家設計,屏風本身,亦將是一件藝術品[3]

最後兩段則是對「登月」更具體、更細節的描述。《中國當代建築師王大閎》一書,是「登月」1974年底、1975年初定案後,創作者最完整的設計概念披露。因緣際會,該書為姚仁錄的大仁出版事業有限公司出版,由當時任職公司的林盛豐及項國寧擔任編輯,原計畫出版七家建築師事務所的作品集,最後只完成了王大閎一本,且未真正發行,只印了500本分送,目前我們引用的資料即來自高而潘建築師的收藏。為什麼我們大篇幅的引用,原因是該書為王大閎最早的作品集,也距「登月」定案時間不遠,推測大閎應仔細琢磨了設計說明文字才供出版社刊登,因此可看成大閎對「登月」最終、最完整的陳述。

註解

  1. ^ 同註27。
  2. ^ 同註27。
  3. ^ 同註27。
石門水庫紀念碑亭全區鳥瞰,王儀曾與大壯建築師務所,1964,徐明松攝-圖片

石門水庫紀念碑亭全區鳥瞰,王儀曾與大壯建築師務所,1964,徐明松攝

值得注意的是,從1965年萌發「登月」構想到1974年年底約略9年間,歸類共留下了五個版本的碑塔、四個版本的基座及基座地板紋飾設計,當然還包括最後定案、更大範圍的整體配置。討論之前先釐清幾個重要的專有名詞,「碑塔」一詞比較不易引起誤會;「碑座」指碑塔下方抬高的底座,平面接近核桃的形狀;「基座」則指托住碑塔碑座的抬高地面,宛如一個古代獻禮的托盤,類似王儀曾設計的石門水庫紀念碑亭(1964年,與大壯建築師事務所);至於地板覆材指的就是地板石材鋪面的圖樣,我們會統一使用「紋飾」字眼。以下我們將就碑塔、基座與基座地板紋飾等三個部分加以討論。

由左至右─登月紀念碑,基座與紋飾設計演變圖。方案A,1965-1970,出自《Far East Builder》雜誌,1970/8。徐明松掃描提供 / 方案B,推測1974年8、9月間。徐明松掃描提供 / 方案C,推測1974年8、9月間。徐明松掃描提供 / 方案D,推測1974年8、9月間。徐明松掃描提供 / 方案E,1974年8、9月間。出自《中國當代建築師王大閎》,1978,封面。徐明松掃描提供-圖片

由左至右─登月紀念碑,基座與紋飾設計演變圖。方案A,1965-1970,出自《Far East Builder》雜誌,1970/8。徐明松掃描提供 / 方案B,推測1974年8、9月間。徐明松掃描提供 / 方案C,推測1974年8、9月間。徐明松掃描提供 / 方案D,推測1974年8、9月間。徐明松掃描提供 / 方案E,1974年8、9月間。出自《中國當代建築師王大閎》,1978,封面。徐明松掃描提供

碑塔

如果我們回到碑塔設計本身,會發現目前找得到的5個版本,碑塔形式皆有些微差異,最早1969年12月發表於美國P/A雜誌的版本(方案1)跟最後在1974年發展的4個版本,其中1974年8月發表在《房屋市場》月刊的版本(方案2)及最後底定的版本(方案5)較相似,而細看圖示方案3、4的版本[1](方案3、4),根據當時1974年參與「登月」發展的鄭元璋建築師(以下簡稱鄭元璋)的訪談,應是由事務所主任設計師邱啟濤執行,碑塔底部看起來顯得過胖且不夠優雅。另外我們也從鄭元璋的工作日誌[2]中發現,當年5月初在台北南海路的國立藝術館有檔展覽,大閎先生還吩咐鄭元璋趕做了模型參與展覽,即是8月份《房屋市場》月刊嚴月粧報導的模型照片。隨後我們在工作日誌中又發現「1974年7月31日星期三:1. 王先生交辦著手作登月紀念碑的模型修改事宜。2. 微調正面進口側牆漸上漸外翻之曲面」、「1974年8月27日星期二:1. 登月紀念碑的第三階段開始。2. 由賴昌壽學長負責修改平面。其基座由平直形改為梯形並以長斜坡漸近漸升作為引導」、「1974年9月24日星期二:登陸月球紀念碑的平面、立面及剖面定案圖均已完成」。首先我們從圖示方案2與5比較碑塔外側底部的曲線變化,再對照7月31日工作日誌所說,細細比較最後底定的版本,線條明顯更為纖細優雅,推測更符合大閎的美感經驗。再者是8月27日,基座的階梯由踏階改為梯形長斜坡道,都讓趨近紀念碑的方式更自然、更有層次。

註解

  1. ^ 根據大洪建築師事務所前職員鄭元璋建築師口述,方案3、4為當時事務所的chief 邱啟濤建築師所執行,邱建築師認為要「建築」些,造型較剛硬,但王大閎更多將此視為「雕塑」,並蘊含「subtle」的美感,故最後掛在事務所的「登月」透視圖並非方案3、4,而是較為優雅的方案5。
  2. ^ 鄭元璋,〈我參與王大閎的登月紀念碑SELENE工作摘記〉,未出版。鄭元璋建築師很珍惜在大洪建築師事務所的工作,自己詳細記錄每天的工作項目,從1973年12月底進入事務所工作,1974年3月27王大閎開始交辦study 登月紀念碑的模型製作事宜,直至9月24日「登月」定案。鄭建築師於1975年5月8日向王大閎提出辭呈,5月15日離職。

基座

這部分則有四個演變階段,第一個就是發表在1969年12月美國P/A雜誌及1970年香港的《Far East Builder》雜誌上的版本,此時都還沒有基座的想法(方案A);隨後是1974年重啟設計後,同年8、9月間密集針對基座形式與其地板上的紋飾做進一步的發展。按順序,首先是增加了托盤式的基座,並在碑體軸線上、基座邊安置了一座樓梯,寬約與碑塔內徑三十英呎等寬,細算階梯數,推估基座距地面高,約一公尺左右,基座四周圍有環繞的混凝土寬面座椅供遊客休憩或凝思(方案C);接著是將基座四周圍的混凝土座椅移除改成斜墩(方案D),如此一來更增強了空間的層次與紀念性;最後是將前方的樓梯改成長斜坡道(方案E)。

 

基座紋飾

如同基座的演變,在1969年的版本僅有格狀紋飾(方案A),隨著1974年基座造型與碑座後側樓梯存在與否的討論,逐漸演變出幾個接近卻不同的地板紋飾,而根據鄭元璋回憶,這部分為大閎親自指示,由賴昌壽建築師執行[1]。最大的差異在於兩側地板曲線在軸線上的開與合,剛開始有前後都是閉合及開合的地板曲線(方案B),隨著碑座後側樓梯的移除(方案C、D)及前方長斜坡道的構想(方案E),似乎找到一個合理卻可中和兩者的理由,即是可藉由前方的開合將人自然引導至碑座前方的主樓梯,後側因沒有樓梯自然是閉合。1974年發展的前面幾個版本的曲紋較接近等寬,後面幾個版本則改為寬窄相間,定案時則是採用後者版本(方案E)。

註解

  1. ^ 黃瑋庭語音訪談鄭元璋建築師,2021年12月7日。
登月紀念碑, 配置圖, 出自《中國當代建築師王大閎》,1978,頁50-圖片

登月紀念碑, 配置圖, 出自《中國當代建築師王大閎》,1978,頁50

以上討論,我們可以讀到大閎先生如何琢磨設計,並使其完美化的過程。最後值得一提還有更大範圍的配置構想,從最早將車停在基座底下,隨後將停車空間安置在紀念碑前方微偏東南側三百二十米處的地下空間,再以華人園林的曲徑,「步移景異」的手法逐漸趨近碑塔,如此一來更強化了「登月」的紀念性與空間詩意。

尾聲待續

大閎的「登月」不僅是他個人夢中縈回的作品,其中造型、地板紋飾更有許多耐人尋味的隱喻,譬如說碑塔、碑座似乎暗喻了一種雌雄結合後的再生意象,不像路思義教堂僅是「雙手合十」指向蒼穹,至於基座地板律動的紋飾,或閉或開,又給人一種在宇宙間航行的迷幻感,大閎一生似乎也寄託在此探險的迷航裡。我們在大閎現實生活中雖不見他有諸多抱怨,儘管建築創作環境遭遇的囿限與困境,但他藉批判《杜連魁》(暗喻自身)一書裡主角的墮落來獲得宗教的救贖,甚而逃避到《幻城》所構建的科幻世界裡。最終他像所有中國文人選擇認真的活著,建造自己心目中理想的「家」來安頓自己,並持續推動他心目中無瑕、純真、永恆,並充滿再生意象的「登月」來表彰自己的存在。

 

登月紀念碑計畫大事紀

1931—14歲
.王大閎於瑞士就讀中學期間接觸Herbert George Wells的科幻小說《月球上最早的人類》(1901)

1937—20歲
.王大閎進劍橋大學建築系就讀

...推測此時開始構思「幻城」

1941—24歲
.王大閎進哈佛大學建築研究所攻讀碩士

1952—35歲
.王大閎自香港遷居來台

1953—36歲
.建國南路自宅
.大洪建築師事務所成立

1957-40歲
.10月4日:蘇聯成功發射第一顆進入行星軌道的人造衛星Sputnik-1

...1960年故宮博物院競圖案

1963年「路思義教堂」落成-圖片

1963年「路思義教堂」落成

1963—46歲
.「路思義教堂」落成

1964—47歲
.虹廬
.彰顯蘇聯在太空探索方面成就的「太空征服者紀念碑」於莫斯科落成

1965—48歲
.國父紀念館競圖計畫案獲得首獎
.王大閎自稱此時開始構思「登月紀念碑」

1969—52歲
.王大閎所收藏有關美國登陸月球的剪報
.3月:中國與蘇聯爆發珍寶島衝突(9月結束)
.7月16日:美國發射阿波羅十一號(Apollo 11)載人火箭
.7月20日:人類首次登陸月球
.《Progressive Architecture》雜誌12月號刊登〈Selene Monument to Men's Conquest of the Moon〉

1970—53歲
.良士大廈
.7月21日:登陸月球紀念郵票套組發行
.香港《Far East Builder》雜誌8月號刊登〈A monument to moon conquest〉

1971—54歲
.外交部大樓
.10月25日:中華民國退出聯合國,中華人民共和國取得中國代表權
.11月:美國總統國家安全事務助理季辛吉密訪北京

1972年鴻霖大廈外觀-圖片

1972年鴻霖大廈外觀

1972-55歲
.鴻霖大廈
.2月:美國總統尼克森訪問中國並簽署《上海公報》
.4月12日:王大閎給著名的藝術史學家Douglas Cooper的信中請求推薦兩位世界知名的藝術家為預計年底出版的登月紀念碑宣傳手冊繪製圖樣。
.4月18日:Douglas Cooper給王大閎回信中推薦Joan Miro和David Hockney。
.9月29日:中華民國與日本斷

1973年淡水渡假住宅,模型正面-圖片

1973年淡水渡假住宅,模型正面

1973—56歲
.淡水渡假住宅
.11月14日:中國國民黨召開十屆四中全會,時任行政院長的蔣經國先生於行政工作報告中指示:「開創外交新局,致力加強中美關係」

1974—57歲
.5月:登月紀念碑模型(含基座台及其展示架)於國立藝術館(現國立臺灣藝術教育館)展出
.《房屋市場》月刊8月號,〈追求中國風味的王大閎〉(嚴月粧)
.10月18日:中美經濟文化協會成立「中華民國國民籌建登月紀念碑委員會」
.10月22日:《聯合報》刊登〈中美文經會倡議籌建登月紀念碑〉、〈王大閎精心設計人類登月紀念碑〉(鍾榮吉)
.10月31日:中美文化經濟協會聘王大閎為該會「中華國民籌建登月紀念碑委員會」顧問
.12月5日:完成「登月紀念碑」的平面圖、立面圖等圖面

1975年中央研究院植物暨微生物學研究所,一角仰視,具有火箭意象-圖片

1975年中央研究院植物暨微生物學研究所,一角仰視,具有火箭意象

1975—58歲
.中央研究院植物暨微生物學研究所
.2月10日:德州休士頓灣區國際獅子會Robert L. Frost給王大閎的信中積極推薦鄰近NASA基地的地區作為登月紀念碑的基地
.4月6日,蔣介石總統逝世
.5月6日:Robert L. Frost會長回信催促王大閎盡快進行相關籌建事項
.5月14日:王大閎回信Robert L. Frost會長並提供籌建委員會委員名冊

1976—59歲
.2月24日:王大閎寄募款相關中文剪報給Robert L. Frost會長並提及登月紀念碑設計的第四版本
.4月18日:《自立晚報》刊登〈籌建登月紀念碑于斌擔任主委〉
.《大華晚報》刊登〈一對白色碑塔聳蒼穹象徵人類亙古的夢想〉
.7月4日:美國建國200週年紀念日(登月紀念碑計畫並未如期實現)
.8月:王大閎向籌建委員會報告籌建經費明細

...《杜連魁》,1977年出版

1978—61歲
.林盛豐、項國寧編《中國當代建築師王大閎》

1979—62歲
.弘英別墅
.1月1日,中華人民共和國與美國建交

1984年成大文學院外觀-圖片

1984年成大文學院外觀

1981—64歲
.4月18日:《新象藝訊周刊》第61期刊登〈為登陸月球做見證——王大閎設計的「登月紀念碑」〉(李慧娜)

...1982年珠海中學大成館

...1984年成大文學院

1988—71歲
.3月:《建築師》雜誌刊登〈人類登月紀念碑〉(大洪建築師事務所)

1989—72歲
.6月4日,天安門事件
.11月9日,柏林圍牆倒塌

1991—74歲
.蘇聯解體,中國逐漸崛起

1995—78歲
.6月,總統李登輝訪問美國

登月紀念碑中美聯合廣場投資要點,擬稿-圖片

登月紀念碑中美聯合廣場投資要點,擬稿

1997—80歲
.年初:王大閎寫信請求總統夫人曾文惠女士支持「登月紀念碑」籌建計畫
.登月紀念碑中美聯合廣場投資要點(基地位於舊金山漁人碼頭附近)
.郭灝擬文稿請求陳香梅女士支持籌建「登月紀念碑」計畫
.2月:《中時晚報》刊登〈王大閎 老驥伏櫪八十仍追夢〉(周梓萱)
.3月20日:《聯合報》刊登〈蔡孟堅:蔣夫人精神奕奕 關心時事〉
.4月12日:王大閎寫信給蔡孟堅及其夫人朱瑞頤請託轉達「登月紀念碑」籌建募款予蔣夫人
.〈人類登月紀念碑應建之分析—兩座後先輝映的歷史性建築〉(郭灝)

註釋
    回到頁首
    本頁內容完結